Смотреть видео: Bn44 00191a схема блок питания



Bn44 00191a схема блок питания

Bn44 00191a схема блок питания
SAMSUNG BN44-00167A Service Manual download, schematics, eeprom, repair info for
SAMSUNG BN44-00193A Service Manual download, schematics, eeprom, repair info for
Телевизор Samsung UE32D5000PW перезагружается и трещит Ремонт Лайфхаки по ремонт
Bn44 00191a схема
SAMSUNG BN44-00473B SMPS SCH Service Manual download, schematics, eeprom, repair
L48s1 esm bn44 00703a схема
BN44-00438A схема
SAMSUNG BN44-00157A INVERTER SCH Service Manual download, schematics, eeprom, re
BN44-00157A-2 Секреты телемастера
Preview of SAMSUNG BN44-00289B
SAMSUNG BN44-00645A 40F5300 SMPS SCH Service Manual download, schematics, eeprom
SAMSUNG BN44-00156A SCH Service Manual download, schematics, eeprom, repair info
Ремонт&Сервис/Архив/Номера/№ 12–2012
Bn44 00195a схема
SAMSUNG BN44-00206A Service Manual download, schematics, eeprom, repair info for
vegetariano Brezza Declino schema tv samsung Scoprire Bandire Banyan
SAMSUNG BN44-00217A SCH Service Manual download, schematics, eeprom, repair info
SAMSUNG BN44-00705C L60S1 FSM PSLF191S07A SCH Service Manual download, schematic
SAMSUNG BN44-00264C Service Manual download, schematics, eeprom, repair info for
Convite para a Live de Aniversário 23 05 2019 YouTube
SAMSUNG BN44-00350B BN44-00351B POWER SUPPLY SCH Service Manual download, schema
SAMSUNG LE32R86BD BN44-00158A SMA23-P POWER SUPPLY SCH Service Manual download,
BN44-00460A схема BN44-00460A Все для ремонта электроники
BN44-00645A схема
BN44-00468A схема
SAMSUNG BN44-00472A PD32G0S-BSM PSLF800A03S SCH Service Manual download, schemat
SAMSUNG BN44-00232A INVERTER SCH Service Manual download, schematics, eeprom, re
BN44-00473A схема BN44-00473A Все для ремонта электроники
Схема блока питания bn44 00191a
Bn44 00518b схема фото
SAMSUNG BN44-00232A INVERTER SCH Service Manual download, schematics, eeprom, re
Bn44 00518b схема фото
Samsung Lcd Monitor Circuit Diagram
SAMSUNG BN44-00357A Service Manual download, schematics, eeprom, repair info for
BN44-00375A схема
Плата ИК-сенсор (EBR76405601) для телевизора LG Б/У с разборки Али
tv lcd samsung le32s62bx/xeh Pali bezpiecznik na module zasilania BN44-00191A
Samsung_BN44-00194A CiklonElectro
SAMSUNG BN44-00226C POWER SUPPLY SCH Service Manual download, schematics, eeprom
Неисправен BN44-00191A Мониторинг объявлений
BN44-00191A PSLF201502B Samsung LE32S81 купить в наличии Товар на картинке можно купить.
SAMSUNG BN44-00165A Service Manual download, schematics, eeprom, repair info for
BN44-00191A POWER SUPPLY FOR SAMSUNG LE32R87BDX/XEU
LCD PDP TV Power Supply(used),
Samsung Power Supply Board BN44-00191A Samsung, Coding, Boards
Блок питания BN44-00191A в Томске. Цена товара 1 610 руб., в наличии BLIZKO
Original Samsung BN44-00191A BN44-00191B PSFL201502B Power Supply Original samsu
Блок питания BN44-00191A для Samsung LE32S81B Smart service
Блок питания bn44-00191a Айтитрейд Стерлитамак
Samsung PSU BN44-00156A (BN44-00155A, BN44-00191A, BN44-00191B, BN44-00192A,
SAMSUNG BN44-00304A PSIV300402A IP-30155B POWER-INVERTER Service Manual download
BN44-00191A PSLF201502B купить блок питания телевизора Samsung купить за 2000  Товар на картинке можно купить.
BN44 00195A SCHEME YouTube
Схема блока питания bn44 00191a
Телевизор Samsung le26r81 мигает три раза не включается Ремонт Лайфхаки по ремон
BN44-00191A Запчасти для телевизоров
BN44-00191A PSLF201502B блок питание на телевизор Samsung с доставкой по России
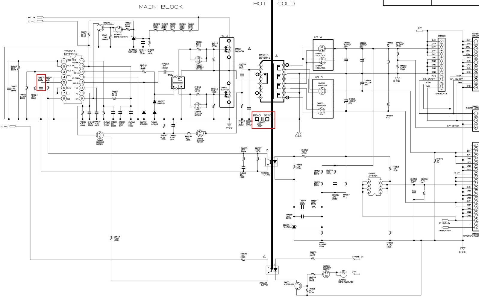
SAMSUNG BN44-00191A LCD-TV POWER SUPPLY 2007 SCH Service Manual download, schema
SAMSUNG BN44-00191A LCD-TV POWER SUPPLY 2007 SCH Service Manual download, schema