Смотреть видео: Датчик удара схема ардуино



Датчик удара схема ардуино

Датчик удара схема ардуино
How to Make Arduino Based Digital Tachometer Simple DIY Tutorial: 5 Steps (with
Realdash arduino схема
5 шт./1 шт. ИК инфракрасный 4 провода модуль датчика обнаружения пламени пожарны
Самодельный датчик удара Мастер Винтик. Всё своими руками!
KY-036 Metal touch sensor module EasyEDA open source hardware lab
Недорогой датчик удара на основе пьезоэлектрического преобразователя LM555, TL
Датчик шума (Troyka-модуль) Амперка / Вики
HC-020K Motor Speed Sensor Module (2-Pack) ProtoSupplies
Lesson 4 Analog Temperature Sensor SunFounder sensor-kit-v2-for-arduino docume
Ардуино модуль KY-024 линейного датчика Холла SS49E купить в
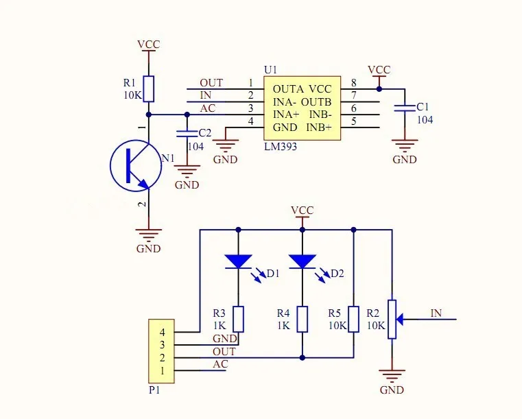
Audiosensor Comparator LM393 vs LM311 Forum Circuits Online
Подключение микрофонного модуля KY-038 к Arduino
Отправка температуры через SMS (GSM) и Arduino. RobotChip
Ckt_PIR_Sensor_Alarm
Обзор модуля вибрации SW-18010P, LM393 RobotChip
5PCS SW 420 Motion Sensor Module Vibration Switch Alarm Sensor for Arduino eBay
Arduino. Геркон магнитный Датчик. MH-Series Клёвый код
Инфракрасный датчик скорости, датчик импульсного подсчета, двигатель TR9606, фот
LM393 светильник Сенсор Фоточувствительный чувствительность светильник Сенсор мо
Arduino. Подключение аналогового датчика уровня воды. Клёвый код
Arduino и модуль фотоимпульсного датчика скорости вращения двигателя Двигатель,
Arduino Controlled Musical Fountain using Sound Sensor Arduino, Sensor, Arduino
Normally Closed Type Vibration Sensor Module Alarm Sensor Module Vibration Switc
Vending Machine Drop Sensor Circuit
Line Following Robot without Microcontroller Using L293D Motor Driver and IR Sen
XD-51 Speed Sensors Module 3144E 4pin Hall Switch Speed Magnetic Swiches Speed C
Велосипедный спидометр на ардуино схемы фото АвтоМастер Инфо
Проблема при подключении датчика PT1000 Аппаратная платформа Arduino
connectors How would I connect a 4 pin sound sensor to a raspberry pi Raspb
DIY Shock Sensor with a Speaker Arduino Project Hub
Проблема при подключении датчика PT1000 Аппаратная платформа Arduino
Vending Machine Drop Sensor Circuit
DIY Shock Sensor with a Speaker Arduino Project Hub
Отправка температуры через SMS (GSM) и Arduino. RobotChip
A3144 TO-92 Hall Effect Switch 4554 : Sunrom Electronics
Датчик наклона Arduino
GSM датчик удара. Chery Tiggo, 1,6 л, 2013 года электроника DRIVE2
Акселерометр GY-521. Определение факта удара. Аппаратная платформа Arduino
Arduino: Датчики наклона
Тестер концентрации алкогольных паров на AVR
Project V 18. Gas Leakage Alarm using MQ-2 Sensor (Arduino Based) basic arduin
Распиновка датчика удара КарЛайн.ру
Sensor, Impact, Floor plans
DIY Water Quality Meter Using a Turbidity Sensor
Arduino, Senzor nárazu, KY-031
Arduino Whistle Detector Switch using Sound Sensor Arduino, Detector, Home autom
Самодельный Фурье-спектрометр
How to Interface LM393 Speed Sensor with Arduino Arduino, Electronic circuit pr
Датчик вибрации Arduino на SW-420/Модуль Grove MicroPi
Подключение Реле К Выходу Автомобильного Датчика Удара Разное Форум по радио
Датчик удара/вибрации для Arduino (монтажный модуль) купить 916 Arduino, Freed
Index of /curriculum/lessonPlans/workshops/ttt/images/pcomp/midi
Подключение датчика освещенности BH1750 к Arduino RobotChip
Lesson 19 Sound Sensor SunFounder SunFounder_SensorKit_for_RPi2 documentation
KY-038 Универсальный звуковой датчик (аналоговый и цифровой) Ро
Mailbox Alert With the KY-031 Shock sensor Arduino Project Hub
GSM-Датчик удара.Версия 2.0 DRIVE2
Набор для самостоятельной сборки и пайки (конструктор) "Счетчик Гейгера" / модул
Arduino KY-039 подключение датчика пульса РобоТехника18