Смотреть видео: Подключение реле к esp32



Подключение реле к esp32

Подключение реле к esp32
Питание ESP32 Wroom DevKit v1 Схемотехника для начинающих Форум по радиоэлек
Mobile Controlled ESP32 Two-Wheel Drive Robot
Arduino WI-FI реле на 1 канал ESP8266 купить в интернет-магазине по низкой цен
Модуль камеры Espressif ESP32-CAM WiFi OV2640 UXGA
ESP32 DevKit V1 ТехноМастерская
Картинки ESP 32 ARDUINO
ESP32 CAM Laser Security System Blynk Door lock system, Video streaming, Electro
Relay Tutorial for Arduino, ESP8266 and ESP32
arduino esp8266 doesn't work when connected to same supply as relays Electri
Design PCB Relay Optocoupler Arduino ESP8266 Mikrokontroler dan Cloud
transistors raspberry pi relay Electrical Engineering Stack Exchange
medidor bateria esp8266 Arduino programming, Arduino projects, Electronics proje
arduino Are there problems with my circuit Electrical Engineering Stack Exc
12+ Pc817 Optocoupler Circuit Diagram Robhosking Diagram
Схема реле esp 01
GitHub rocketbob/pidkiln: Kiln PID controller based on Espressif Systems ESP32
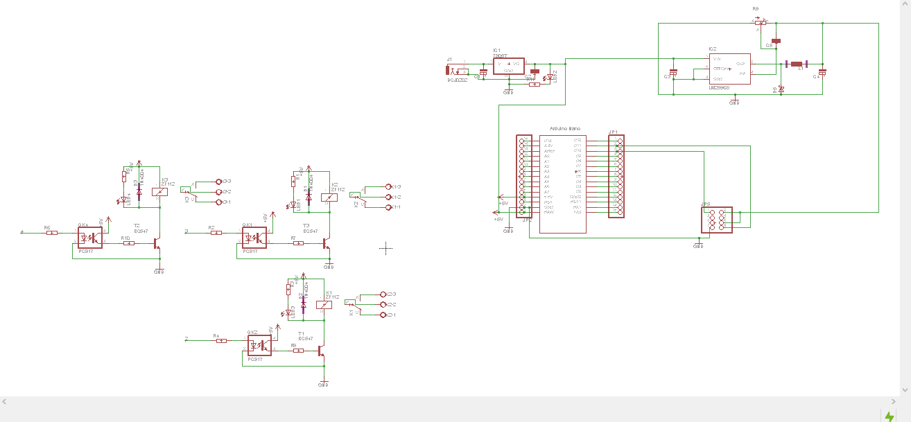
Веб сервер ESP32 для управления несколькими реле блог
Driving relay with ESP8266 Electrical Engineering Stack Exchange
ESP32 Relay Module YouTube
Wifi Bluetooth Manual Switch Control 8 Relays With Esp32 Hackster Io Kinabalu
ESP8266/32 (Home Assistant Switch) connected to PCF8574 controlling 8 AC relays
Arduino и ЧПУ на
DIAGRAM 12v 30a Relay Wiring Diagram
Automação residencial com ESP32 e Blynk Arduino e Cia
esp8266 Powering up an ESP32 with IO extender (MCP23017) and two of 8 channel
Картинки ESP 32 ARDUINO
Esp8266 подключение реле схема
Wifi Smart Thermostat with ESP32 and Android
N-channel MOSFET used to control 5V relay from 3.3V ESP8266 pin Electrical Eng