Смотреть видео: Регулятор громкости на реле

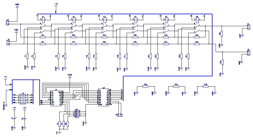
Регулятор громкости на реле
Регулятор громкости на реле
Электронный регулятор громкости из полевого транзистора
mp1231 OFF-51
Релейный регулятор громкости, сбалансированный потенциометр, предусилитель, регу
Relay Volume Board Hifi Volume Controller Remote Volume Panel With Display Balan
датчик уровня подъема лифта как работает -- Форум водномоторников.
Реле регулятор громкости доска/завод деталя, Hi-Fi, объемная доска/завод деталя
Advanced Relay Volume Control Board/hifi Volume Board/relay Volume Board Perso
Усовершенствованная плата регулировки громкости реле/плата регулировки громкости
Регулятор громкости на реле купить в Москве с доставкой Электроника Авито
Регулятор никитина схема
Advanced Relay Volume Control Board/balance Potentiometer/balance Front/passive
Оффтоп Страница 734 Усилители мощности Форум по радиоэлектронике
Регулятор Никитина Страница 14 Предусилители, темброблоки, фильтры Форум п
Контент nikolai_kuzmenko Страница 8 Форум по радиоэлектронике
Assembled Relay Volume Control Board / Balanced Potentiometer / Balanced Preamp
Автотрансформаторный регулятор громкости с селектором входов и выходом дистанцио
регулятор громкости Никитина (часть3) РадиоГазета принципиальные схемы для мел
ALPS AC12V-18V YS HIFI 2-канальное реле регулировки громкости, потенциометр AliE
Регулятор громкости на реле: AT-120 регулятор громкости 120 Вт/100 В, реле прину
Регулятор громкости на реле для самодельной аудиоаппратуры
РадиоКот :: Регулятор громкости с селектором на два входа.
Сбор усилка с нуля.
Контент Yanshun Страница 61 Форум по радиоэлектронике
Всё о регуляторе громкости Никитина РадиоГазета принципиальные схемы для мелом
Предварительный усилитель по мотивам Н.Сухова
Регулятор Никитина Страница 11 Предусилители, темброблоки, фильтры Форум п
Ctrl-Amp. Модульная система управления усилителем мощности
Регулятор Никитина Страница 14 Предусилители, темброблоки, фильтры Форум п
Регулятор Никитина Страница 2 Предусилители, темброблоки, фильтры Форум по