Смотреть видео: Селектор входов для усилителя схема

Селектор входов для усилителя схема
Селектор входов для усилителя схема
Автоматический селектор входных сигналов усилителя Усилитель, Радио, Электротехн
коммутатор входов " Проекты для радиолюбителей KOMITART
Модуль селектора аудио входного сигнала 4 в 1, плата переключения выбирает усили
Коммутатор входов для усилителя схема 60 фото
Автотрансформаторный регулятор громкости с селектором входов и выходом дистанцио
Схема коммутатора телевизора " Страница 2 " Паятель.Ру Все электронные схемы
Селектор входов с разъемами Продам-Отдам, Услуги Форум по радиоэлектронике
Контент softcore Страница 4 Форум по радиоэлектронике
Схема цифрового переключателя входов усилителя " Схемы электронных устройств
Цифровой селектор входных сигналов на мультиплексорах КМОП структуры Crossword p
Селектор входов для усилителя звука своими руками YouTube
Селектор входов для ТВ " Вот схема! Электронные схемы
Селектор входов для усилителя
Регулятор Громкости + Селектор Входов Предусилители, темброблоки, фильтры Фо
DIY Amplifier input selector project with Komitart LAY6.
Контент ГОГА рижский Страница 21 Форум по радиоэлектронике
Октябрь 2014 Страница 15
Селектор входов для стереоусилителя. (финал) Меандр радиолюбитель Дзен
Схема коммутации входов усилителя 97 фото
Практические схемы высококачественного звуковоспроизведения Стр 2
EEP Lab Простой аудиоселектор входов
Регулятор Громкости + Селектор Входов Предусилители, темброблоки, фильтры Фо
Привет всем! Подскажите подалуйста схему простейшего селектора входов. Имеется п
Простой высококачественный Hi-Fi предусилитель
Коммутатор входов стереоусилителя
Контент WRTC Форум по радиоэлектронике
Радиотехника 20 века, форумы :: Просмотр темы Коммутатор входов Hitach
Контент HAKAS Страница 314 Форум по радиоэлектронике
КОСМОДРОМ Электронные компоненты для разработки и производства Харьков Укр
Электронный переключатель для четырех аудио входов (ИЕ8, КТ3102)
Селектор входов OSHWLab
Коммутатор видеовхода на 2-4 камеры Toyota Allion (T260), 1,5 л, 2010 года акс
Автоматический селектор входных сигналов усилителя
Электроника-салонный сбалансированный четырехстерео аудио сигнал входной переклю
DIY Amplifier input selector project with Komitart LAY6.
Контент spekky Форум по радиоэлектронике
APEX INPUT Selector " Проекты для радиолюбителей KOMITART
Контент Electronic1986 Страница 18 Форум по радиоэлектронике
Полная Переделка Радиотехники У-101 Усилители мощности Форум по радиоэлектро
Подскажите Схемку Простенького Кнопочного Переключателя Песочница (Q&A) Фору
Селекторы входов для сигналов звуковой частоты
Схема включения tda1029
РадиоКот :: Селектор сигналов на TDA1029
Рис. 1.11 Приципиальная схема селектора входных сигналов усилителя расчитанная н
Контент nvju1967 Страница 15 Форум по радиоэлектронике
Контент WRTC Форум по радиоэлектронике
Селектор входов OSHWLab
Контент Спиридонов Страница 82 Форум по радиоэлектронике
Электронный переключатель для четырех аудио входов (ИЕ8, КТ3102) Принципиальная
Electronics-salon 6 Channel Unbalanced Stereo Or Balanced Mono Audio Input Selec
Электронный коммутатор входов сигналов ЗЧ (К176ИЕ4, К178ИЕ8, К561КТ3)
Форум РадиоКот * Просмотр темы вапрос закрыт.... всем спасибо.
Рис. 1.10 Приципиальная схема селектора входных сигналов усилителя Техническая б
Форум РадиоКот * Просмотр темы Селектор входов на счетчике CD4022B
Sound source selector Basic_Circuit Circuit Diagram
Плата реле переключателя аудиовхода для электроники-салона, с регулятором 12 В A
Принципиальная схема электронного коммутатора входов для стерео усилителя мощнос
ampTA2024 komutator vhodov
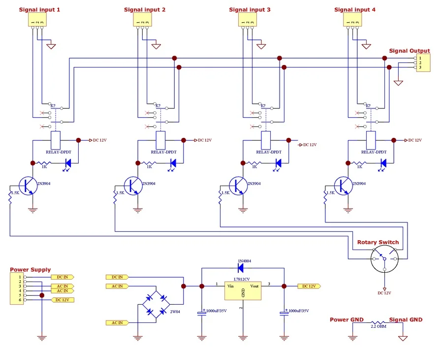
DIY Input selector for amplifier on relay. Schematic and Komitart LAY6.