Смотреть видео: Схема датчиков авс ниссан навара



Схема датчиков авс ниссан навара

Схема датчиков авс ниссан навара
RUEI01049 RUEI Датчик ABS передний правый купить в интернет-магазине AvtoTO
Руководство по ремонту Nissan Qashqai (Ниссан Кашкай) 2007+ г.в. 12.38. ИСПОЛНИТ
Снятие и установка исполнительного механизма и блока управления ABS Nissan Qashq
47900EB300 Датчик ABS задний правый Nissan Navara (D40) (2005 2015) купить бу
Двигатели ниссан навара: технические характеристики, обслуживание мотор инфо
47900EB300 Датчик ABS задний правый Nissan Navara (D40) (2005 2015) купить бу
Датчик Abs Задний Правый Nissan Navara Gra003be10 ZZVF арт. GRA00AR купить по
Датчик ABS задний (Nissan Navara 1 (D40)) запчасть в наличии Abordage-Shop (ко
Nissan Pathfinder (2012 year). Instruction part 181
Датчик скорости колеса заднего правого ABS для Nissan Navara D40 2005 л 4WD Up 4
47900-EB300 Nissan от 4135 руб. для Nissan Navara (D40) 2005-2015 в Москве
Распиновка блока абс ниссан р12 Nissan Primera (P12), 1,6 л, 2004 года планово
DE300EB DEPPUL от 1512 руб. для Nissan Navara (D40) 2005-2015 в Москве
Nissan Pathfinder R51 ABS/ESP 476604X10E 16 Pin-Tech на DRIVE2
Датчик ABS для Nissan Navara D40 Pathfinder R51 2005 новее передние левые правые
Как проверить датчик абс ниссан
Свист при наборе скорости Nissan Navara Nissan Navara (2G), 2,5 л, 2006 года с
Схема ближнего и дальнего света Nissan Pathfinder (3G), 2,5 л, 2009 года элект
АЗИЯ праворульные, NP300 NAVARA (D23T), BODY ELECTRICAL, WIRING
Тормозная система на Tiida, период выпуска 08.2007 ..., Nissan Тиида в кузове
Nissan Frontier D22. Manual part 652
Windshield washer для Nissan FRONTIER D40, год: 2004 2008. OEM запчасти Мега
Датчик ABS задний левый для Nissan Navara (D40) 2005-2015 новые и б/у купить в В
Купить Датчик АВS FR Nissan 47910-EA025 в Артеме по цене: 6 450 ₽ частное объя
Anti skid control (chassis) для Nissan X-Trail T30, 1 поколение, рестайлинг 06.2
Антыблакіровачная сістэма (ABS) (Нісан Альмера 1 N15, 1995-2000) "Шасі: Тармаз
Замена ступицы изза лопнувшего уха Nissan Primera (P12), 2 л, 2002 года поломк
Купить ДАТЧИК АБС ЗАДНИЙ ПРАВЫЙ NNISSAN NAVARA (D22, D40): отзывы, фото и характ
Запчасти для Nissan Navara купить запчасти для автомобилей Ниссан Навара в Омс
Nissan Almera Classic с 2006 года система ABS
Купить Датчик АВS FR Nissan 47910-EA025 в Артеме по цене: 6 450 ₽ частное объя
Тормозная система на Tiida, период выпуска 08.2007 ..., Nissan Тиида в кузове
Починка АБС Nissan Navara (2G), 2,5 л, 2008 года своими руками DRIVE2
Nissan Almera Classic с 2006 года система ABS
у Ниссан Навара не включается передний мост режим 4WD.Решено. DRIVE2
Афтосвук или Автозвук Nissan Navara (2G), 2,5 л, 2007 года автозвук DRIVE2
Ищу EWD на NISSAN Pathfinder R51 3.0D 231 л.с. Ремонтные каталоги Nissan Фор
Электросхемы часть 6 Nissan Руководство Nissan
Переднее колесо Abs датчик скорости для Nissan Pathfinder Xterra Frontier 47910-
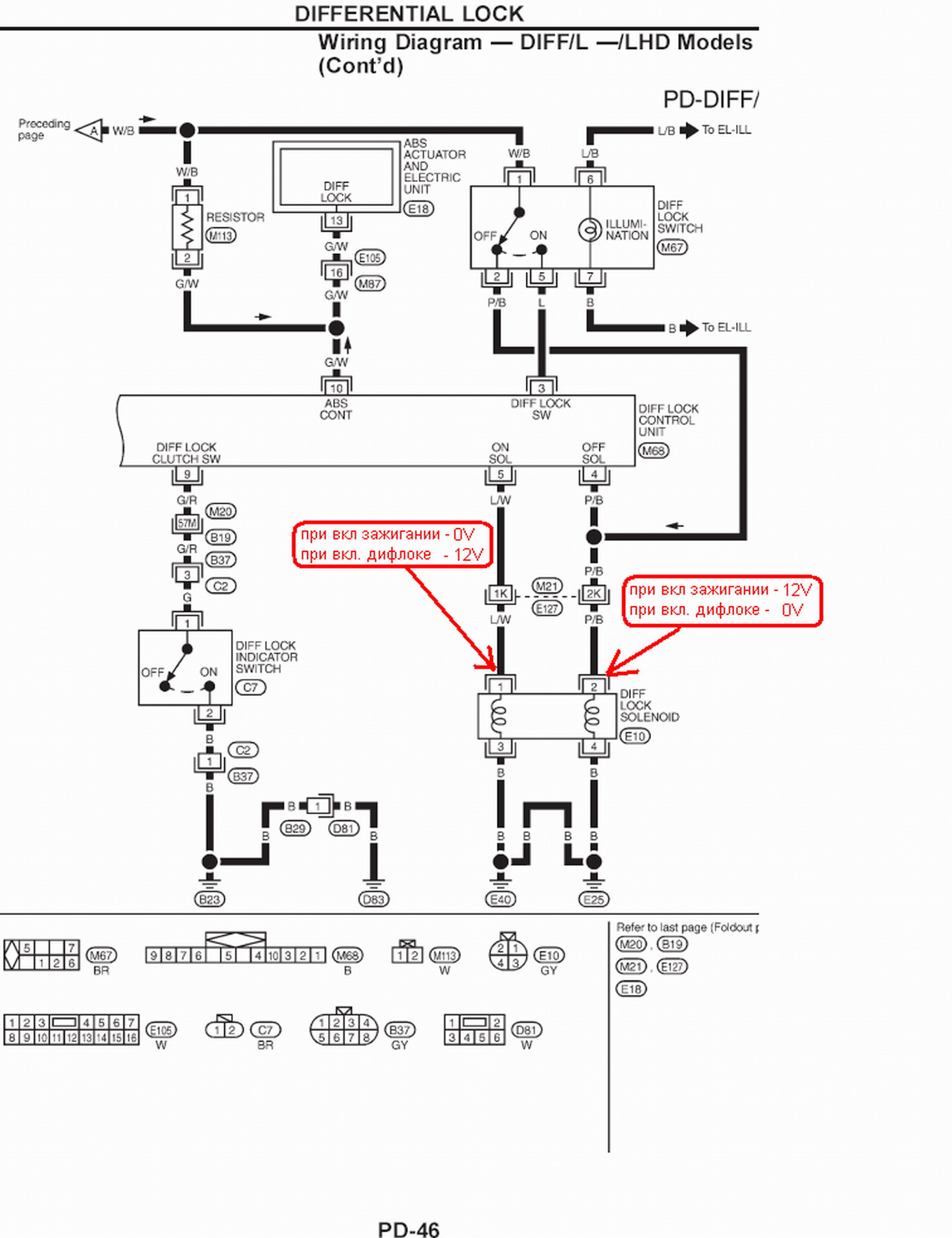
Восстанавливаю работу Diff lock Nissan Patrol GR II (Y61), 4,5 л, 2000 года св
Nissan-qashqai-sensor-abs price купить недорого AliExpress
Тормозные контуры, расположение тормозных шлангов и трубок Nissan Juke / Ниссан
24381: HOUSING-FUSIBLE LINK HOLDER 240 WIRING на Navara D40M Ниссан Навара А
Датчик абс задний левый 47901EB300 ZZVF для NISSAN NAVARA
Коды ошибок ниссан х трейл т30 КарЛайн.ру
47660EQ069 NISSAN ACTUATOR ASSY-ANTISKID купить в интернет-магазине AvtoTO
Nissan Pathfinder R51 ABS/ESP 476604X10E 16 Pin-Tech на DRIVE2
СИСТЕМА СТАБИЛИЗАЦИИ NISSAN PATHFINDER
476605X11E NISSAN БЛОК УПРАВЛЕНИЯ АБС купить в интернет-магазине AvtoTO
Котаны, вопрос. Nissan Navara (2G), 2,5 л, 2008 года наблюдение DRIVE2
Nissan navara wiring diagram pdf Nissan navara, Nissan, Diagram
462 BRAKE PIPING & CONTROL на NP300 D22X Ниссан НП300 Запчасти Амаяма (Ama
Купить Nissan 47910EA025 (47910-EA025) Датчик Abs Fr Nissan Navara 40/pathfinder
Audio & visual (denso) для Nissan Navara D40, 2 поколение, рестайлинг 04.2010
Не горит лампа заднего хода Nissan Navara... Voyager-77
Купить книгу по ремонту и эксплуатации Nissan Navara D40 с 2005
Загорелась гирлянда ABS, ESP, 4вд и скользкая дорога. Nissan Pathfinder (3G),
ЭЛЕКТРИКИ, ХЕЛП Nissan March (K11), 1,4 л, 1999 года электроника DRIVE2
Ремонт автомобиля Nissan Navara D40 2005-2007 ESM\ устройство автомобиля, схема