Смотреть видео: Схема усилителя микрофона с фантомным питанием



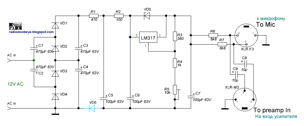
Схема усилителя микрофона с фантомным питанием

Схема усилителя микрофона с фантомным питанием
Микрофонный усилитель
Ответы : Как усилить микрофон ещё сильнее
Спаял по готовой схеме фантомное питание 48В, работает не так как надо Страниц
Микрофонный усилитель на одном транзисторе: схема подключения, как настроить
Схема бм
Микрофонный усилитель на одном транзисторе: схема подключения, как настроить
Микрофон для тамады схема
Low noise Mini Electret Microphone PreAmplifier Electronics-Lab Microphone, El
Кликните для закрытия картинки, нажмите и удерживайте для перемещения Hifi, Mic,
Микрофонный усилитель для компьютера: Как подключить микрофон к компьютеру
Электретный микрофон и фантомное питание Страна советов! Общий раздел Форум
Микрофоны для студийной звукозаписи разновидности и назначение
Микрофонный усилитель с питанием по общему проводу
Микрофонный усилитель с балансным входом и фантомным питанием : LiveInternet Р
Diyfactory Forum самодельный микшер
Микрофон bm 800 схема
Студийное оборудование и софт Результаты из #120
УСИЛИТЕЛЬ МИКРОФОНА ПРОСТАЯ СХЕМА Автоматизация и проектирование
Фото внутренней начинки микрофона Alctron MC410 и USB конвертора Alctron XU-2 mk
furniture character Blaze gain booster for mic Mottle To emphasize Judgment
Ответы : Помогите разобраться в устройстве микрофона.
Контент trokov Форум по радиоэлектронике
DIY Balanced Microphone Preamplifier schematic with Komitart LAY6.
ARTA Page 10 diyAudio
Фантомное питание для микрофона BM 800 своими руками Песочница (Q&A) Форум п
Схемотехника FET микрофона Для начинающих Форум по радиоэлектронике
UAD Apollo Twin USB Eliminate phantom power permanently
Misc Panasonic WM-61A Mic : DIY Fever Building my own guitars, amps and pedals
Как работает подавление акустической ПОС в караоке Есть ли готовые решения П
Стук появился стук исчез. Электронный стетоскоп. Lada 21120, 1,5 л, 2004 год
Diyfactory Forum Предусилитель для ленточника МЛ-51
Применение согласующих трансформаторов в электронной аппаратуре Компоненты и т
Микрофонный Предусилитель На Ina163 Предусилители, темброблоки, фильтры Фору
Форум РадиоКот * Просмотр темы Предусилитель для микрофона (фантомное питание)
Форум РадиоКот * Просмотр темы Проект "Saturation" Микрофонный приамп на лампе
ROLAND DUO-CAPTURE EX шумы, свисты, помехи по фантомному питанию. Ремонт с конде
Ответы : Подключение микрофона с фантомным питанием.
Микрофоны разновидности, свойства, применение
Diyfactory Forum Микрофонный пред из военной ГГС
Фантомное питание для микрофона своими руками DRIVE2
help with Zener diodes and audio
Устранение шума в конденсаторном микрофоне BM 800 Песочница (Q&A) Форум по р
Конденсаторный микрофон Песочница (Q&A) Форум по радиоэлектронике
Нужен Простейший Усилитель Для Микрофона Схемотехника для начинающих Форум п
Делаем сами Микрофонный усилитель для компьютерной гарнитуры.
Why do I see 0v on electret microphones Electrical Engineering Stack Exchange
Микрофонный усилитель Читать далее: http:///sound/soundpred/soundpred5.p
Микрофонный микросхема: найдено 86 изображений
Контент DiscoX Форум по радиоэлектронике
Фантомное питание для микрофона OPA2227
нужна схема предусилителя для микрофона Проверьте мою схему, посоветуйте схему
Форум РадиоКот :: Просмотр темы Ищу схему блока фантомного питания для микрофо
Контент Эдо Форум по радиоэлектронике
Форум РадиоКот * Просмотр темы Усилитель аналогового МЭМС микрофона
Форум РадиоКот * Просмотр темы Микрофонный усилитель
Контент DJ_DыM Страница 8 Форум по радиоэлектронике
ROLAND DUO-CAPTURE EX шумы, свисты, помехи по фантомному питанию. Ремонт с конде
Устройство для улучшение качества записи звука в условиях сильных помех
Как выбрать лучшую программу-усилитель микрофона для улучшения звука на Андроид